Customer journey and analytics are imperative for organizations to build a rich customer experience. It enables organizations to create a seamless flow of communication and action between them and the end-customer, which leads to an experience that feels personalized.
What is the Customer Journey?
Customer Journey is not as simple as it sounds. It is the complete lifecycle of your customer from acquisition, and engagement to retention. It includes six main components:
- User Persona: A complete understanding of various user personas that are a part of your overall target audience. You start by creating these personas, their demographics, their taste, their preferences, and their interests. Each persona will have a different taste and inclination towards different products and services.
- UI/UX: User Interface (UI) and User Experience (UX) are important to create a rich customer experience. A beautiful UI and convenient UX will help the brand build a relationship with the user and create brand loyalty.
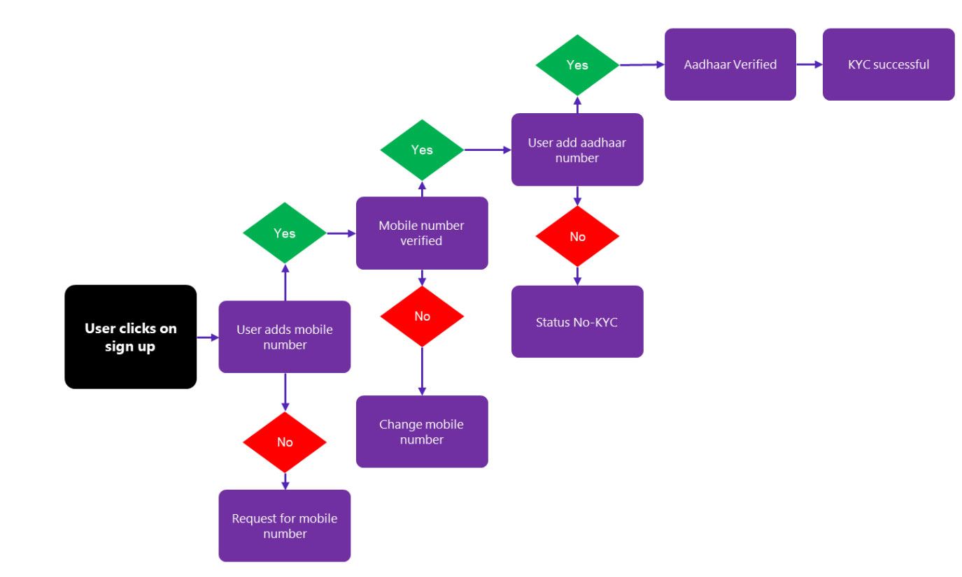
- Scenarios: A lifecycle of a customer from acquisition to a successful purchase might have a lot of scenarios such as sign-up, adding personal information, agreeing to terms and conditions, adding card details, enabling location permissions, making payment, etc. A user journey is about imagining and creating those scenarios with all possible permutation and combination. For instance, for a user onboarding, all possible scenarios could look like this:

- User Actions: The next important component is user action. User Action is any click that leads to the desired business output. User actions or call-to-action (CTA) such as assign up, log in, log out, add to cart, wish list, etc. are all imperative to understand customer interests and drop-outs.
- User behavior: It is one of the most underrated components that most organizations turn a blind eye to. User behavior and user actions are not the same. Action is a click performed by the user. User behavior is what made him carry out that action. For instance, if I show recommendations on similar products, will it lead to another purchase, or will the user log out?
- User alerts: Alerts help organizations with constant connect with the user. It helps the organization to keep the customer active. Regular notifications, reminders, updates, and alerts help in building brand recall and enable to keep the user engaged with the brand.
How to create a customer journey?
A customer journey is created with the help of the six components mentioned above. Start with creating user personas and mapping each user persona with products and services offered by the organization. Then create journey sets that are categorized as acquisition, engagement, purchase, and retention. Create scenarios with application or web screens in mind, going through each click and thinking about all possible outcomes of a certain page or a scenario. Create business action against each user action. Business action consists of actions such as ‘send a notification’, or ‘show a confirmation pop-up’, etc. The objective of building a customer journey is to facilitate customer purchase in the least clicks possible, to enable seamless transition between pages, and to enhance their overall experience on the platform.
An example of a user’s ‘purchase’ journey could look like this:

What is customer journey analytics?
Customer journey analytics is collecting user data from the customer journey to gather insights that could help businesses to enhance the overall customer experience, their engagement and retention, and drive more revenue. It connects millions of events into journeys from your customers’ point of view and is a data-driven approach to analyzing and quantifying the impact of customer behavior on business outcomes.
It is imperative for marketing professionals to measure cross-channel journeys over time and improve customer experiences. By analyzing millions of data points in real-time, you can pinpoint underlying sources of friction, reveal the root cause of the behavior that positively or negatively impacts your customers’ experiences and orchestrate actions to optimize CX and achieve business outcomes such as increasing revenue and reducing churn.
To achieve this unified customer experience, customer analytics must evolve from retrospective reporting to real-time, behavior-driven engagement. Customer journey analytics is the means to enable this transformation.
Let’s look at the components of customer journey analytics:
Data: Customer Journey is not a static process. It is rather a continuous one. Once a customer journey is created, you need to test it in a live environment, gather customer feedback, and revisit the journey, and tweak it to optimize and enhance the end-customer experience. And customer data is the key. Storing each and every parameter as a data set can help organizations with more data points to derive at insights. Even the smallest user detail such as ‘always purchases on sundays’ can give you more insights about the customer spending patterns, their behavior, and can help you in enhancing their overall user experience.
Patterns: When you have multiple data points in the customer journey, you can analyze these data points to identify patterns. These patterns can be based on user action, interests, purchases, or behavior. For instance, patterns such as ‘most mobile recharge happen for 100 rupees or less’ or ‘most e-books are downloaded at midnight’, etc. These patterns can help organizations to promote these products to a certain audience at a certain time. It will help them to optimize their ad budget and save their marketing dollars.
Real-time Insights: Customer journeys are always active even when a customer is not. Due to all permutation and combination calculated, a dormant or inactive user is also a part of the customer journey. This, combined with real-time push notifications, and web alerts, will help you get real-time feedback in a given scenario. For instance, for a biryani offer launch, you can get real-time insights on the number of people who received the notification, the number of people who ignored it, the number of people who landed on the landing page, and the number of people who ordered it. With the help of back-end analytics tools and real-time customer journey triggers, one can analyze a scenario in real-time to test the effectiveness of a campaign.
Flexible: A customer journey is dynamic in nature. If due to some UI or technical bug, the user is unable to continue with a said journey or is facing issues during purchase, it could lead to user churn or customer drop-outs. It could also lead to negative customer reviews, affecting the overall brand image. Customer journey analytics can help organizations test these scenarios in real-time and fix them as they happen. If the customer support team gets a lot of complaints about ‘unable to view the offer in notification’, the operations team can quickly identify the root cause and fix the issue in real-time. This will help organization to identify and solve issues on the go and enhance overall customer satisfaction and application ratings.
Build your customer journey today
Enterprises have shifted their focus from just selling products to delivering a rich customer experience. And to keep this commitment, organizations need to build customer journeys and analytics to identify bottlenecks and deliver a seamless experience that could optimize the marketing spends, drive customer engagement, and lead to positive business outcomes.
Authored By Preethi Menon, VP & Head – Practices, Clover Infotech















